您好,欢迎您来到鄂尔多斯市水务投资控股集团有限公司!
天气预报:
网站首页
公司概况
公司简介
分支公司
公司领导
组织机构
信息公开
企业风采
企业文化
联系我们
企业规划
信息资讯
公司要闻
外部动态
红色驿站
政策法规
专业常识
项目工程
在线留言
纪委监督举报
您的当前位置:
首页
>
通知公告
> 正文
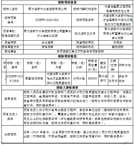
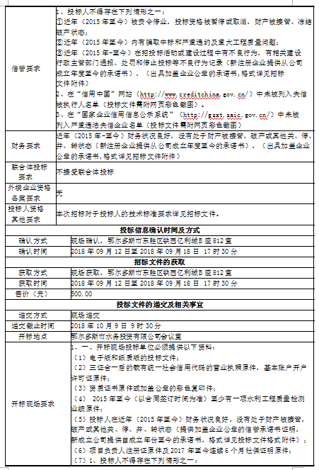
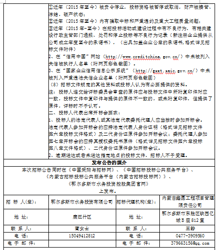
内蒙古鄂尔多斯市哈头才当至康巴什供水工程第三方工程质量检测招标公告
作者: 来源: 发布时间:2018-09-12
联系我们
|
收藏本站
|
关于我们
版权所有:鄂尔多斯市水务投资控股集团有限公司 0477-3115300
技术支持:
内蒙古海瑞科技有限责任公司